Skip to main content
Version: 1.0

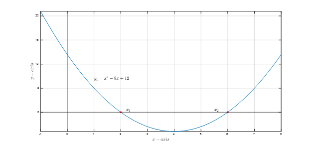
🧮 Quadratic Equation Calculator

Figure 1 Figure 2 Figure 3 Figure 4 Figure 5 Figure 6 Figure 7 Figure 8 Figure 9 Figure 10 Figure 11

This tool helps you calculate Quadratic Equation.


📅 Input Fields

1. Primary Input

  • Enter the primary value for calculation.
  • Example: 100

2. Secondary Input

  • Enter the secondary value if required.
  • Example: 50

🔵 Action

▶️ Calculate Button

  • Click the "Calculate" button after entering all required information.
  • The system will instantly display the result.

📊 Output Information

You will receive the calculated result in the appropriate format.


📝 Example Use Case

Enter your values and click calculate to get the result.


✅ Tips

  • This calculator is helpful for:

    • Quick calculations
    • Accurate results
    • Easy-to-use interface